Hyppää sisältöön

Esitutkinnat: Rikollisorganisaatio toi Suomeen 1700 kiloa huumeita vuoden aikana – paljastui viestittelynsä takia

Julkaisuajankohta 28.1.2022 9.50
Tyyppi:Uutinen

Esitutkintakokonaisuus historiallisen mittavasta huumausaineiden maahantuonnista ja levittämisestä on valmistumassa. Kokonaisuus alkoi paljastua kansainvälisen FBI-johtoisen operaatio Greenlightin aikana, ja poliisi epäilee sen kytkeytyvän lukuisiin muihin huumausainerikostutkintoihin Suomessa.

Poliisin takavarikoimia puhelimia näytepusseissa, joissa lukee Rikostekninen laboratorio.
Kuvassa poliisin takavarikoimia Anom-puhelimia Rikosteknisen laboratorion näytepusseihin pakattuna. Poliisi takavarikoi yhteensä 140 Anom-puhelinta operaatio Greenlightin aikana. Kuva: Poliisi

Keskusrikospoliisi on yhdessä Helsingin ja Kaakkois-Suomen poliisilaitosten kanssa tutkinut huumausaineiden maahantuontia, jossa Virosta ja Espanjasta johdetun organisaation epäillään tuoneen maahan noin 1700 kiloa huumausaineita kesän 2020 ja kesän 2021 välillä. Tässä tutkintakokonaisuudessa poliisi sai maahantuoduista huumausaineista takavarikkoon noin 500 kiloa.

Maahantuodut 706 kiloa amfetamiinia salakuljetettiin Suomeen Alankomaista ja 770 kiloa kannabista Espanjasta. Muut maahantuodut huumeet, kuten 24 kiloa kokaiinia ja 90 000 ekstaasitablettia, kuljetettiin maahan amfetamiinierien ohessa Alankomaista. Huumausaineiden yhteenlaskettu katukauppa-arvo on noin 100 miljoonaa euroa.

Poliisi pääsi maahantuontiorganisaation jäljille rikollisten välisen viestittelyn kautta. Epäillyt käyttivät Anom-puhelinsovellusta, joka oli Yhdysvaltain liittovaltion poliisin FBI:n kehittämä. Esitutkintakokonaisuudessa tutkitut maahantuonnit kattavat valtaosan Operaatio Greenlightissa paljastetuista Suomeen tuoduista huumausaineista.

– Kokonaisuus on poikkeuksellinen monella tapaa. Selvitetyt huumemäärät ovat Suomen mittakaavassa historiallisen suuria, esitutkintaa on suunnattu teknologian avulla erittäin vahvasti ja tutkinta on pohjatutunut tiiviiseen, kansainväliseen yhteistyöhön sekä Greenlightin että operatiivisen toiminnan osalta, sanoo tutkinnanjohtaja, rikosylikomisario Jari Räty Keskusrikospoliisista.

Maahantuontikokonaisuuteen kytkeytyviä epäiltyjä on otettu kiinni Hollannissa, Espanjassa, Virossa, Saksassa ja Italiassa. Pääosa kiinniotoista tehtiin kesäkuun alussa 2021, jolloin asiasta myös tiedotettiin maailmanlaajuisesti (linkki poliisin tiedotteeseen).

Maahantuonneista epäiltynä on yhdentoista hengen ryhmä, jonka epäillään vastanneen huumausaineiden maahantuonnista Suomeen. Pääosa heistä on Viron kansalaisia, ja toimintaa on organisoitu paitsi Virosta myös Espanjasta käsin.

Alankomaista ja Espanjasta salakuljetetut huumeet toimitettiin rahtiliikenteen mukana Suomeen.

– Epäiltyjen viestittelyn ja muun esitutkinnan perusteella epäillyt ovat suunnitelleet ja järjestäneet huumausaineiden maahantuonnin erittäin ammattimaisesti. Huumeita salakuljetettiin esimerkiksi multa-, kuorikate- ja grillihiilikuormissa ja lämminvesivaraajien sisällä, Räty sanoo.

Huumausaineiden maahantuontiin kytkeytyy useita esitutkintoja eri poliisiyksiköissä, ja osa niistä on jo käsitelty tuomioistuimissa. Nyt maahantuontikokonaisuuden yhteydessä syyteharkintaan viedään kolmessa yksikössä tehdyt esitutkinnat, joista kerrotaan tässä tiedotteessa. Kaakkois-Suomen poliisilaitoksella, Keskusrikospoliisissa ja Helsingin poliisilaitoksella on tutkittu sitä, miten maahantuotuja huumeita on vastaanotettu ja levitetty eri puolilla Suomea.

– Vyyhti on melko monimutkainen, koska huumausaine-erät ovat olleet niin suuria ja esimerkiksi yhtä maahantuotua lastia on saatettu purkaa useampaan maakuntaan, Räty kertoo.

Lisäksi osa maahantuoduista huumeista päätyi levitysorganisaatioille välikäden kautta. Espanjassa asuvan suomaismiehen epäillään myyneen virolaisten organisaation maahantuomia huumeita edelleen Suomessa toimiville levitysorganisaatioille. Epäilty on esitutkinnan perusteella organisoinut huumausainekauppaa Espanjasta käsin SkyECC- ja Anom-puhelimien avulla.

– Välikätenä toimimisen lisäksi epäilty on itse järjestänyt kolme marihuanaerää Suomeen. Kaikkiaan hänen epäillään saaneen tästä rikollisesta toiminnasta rikoshyötynä noin 1,6 miljoonaa euroa, sanoo tutkinnanjohtaja, rikoskomisario Hans Fagerström Keskusrikospoliisista.

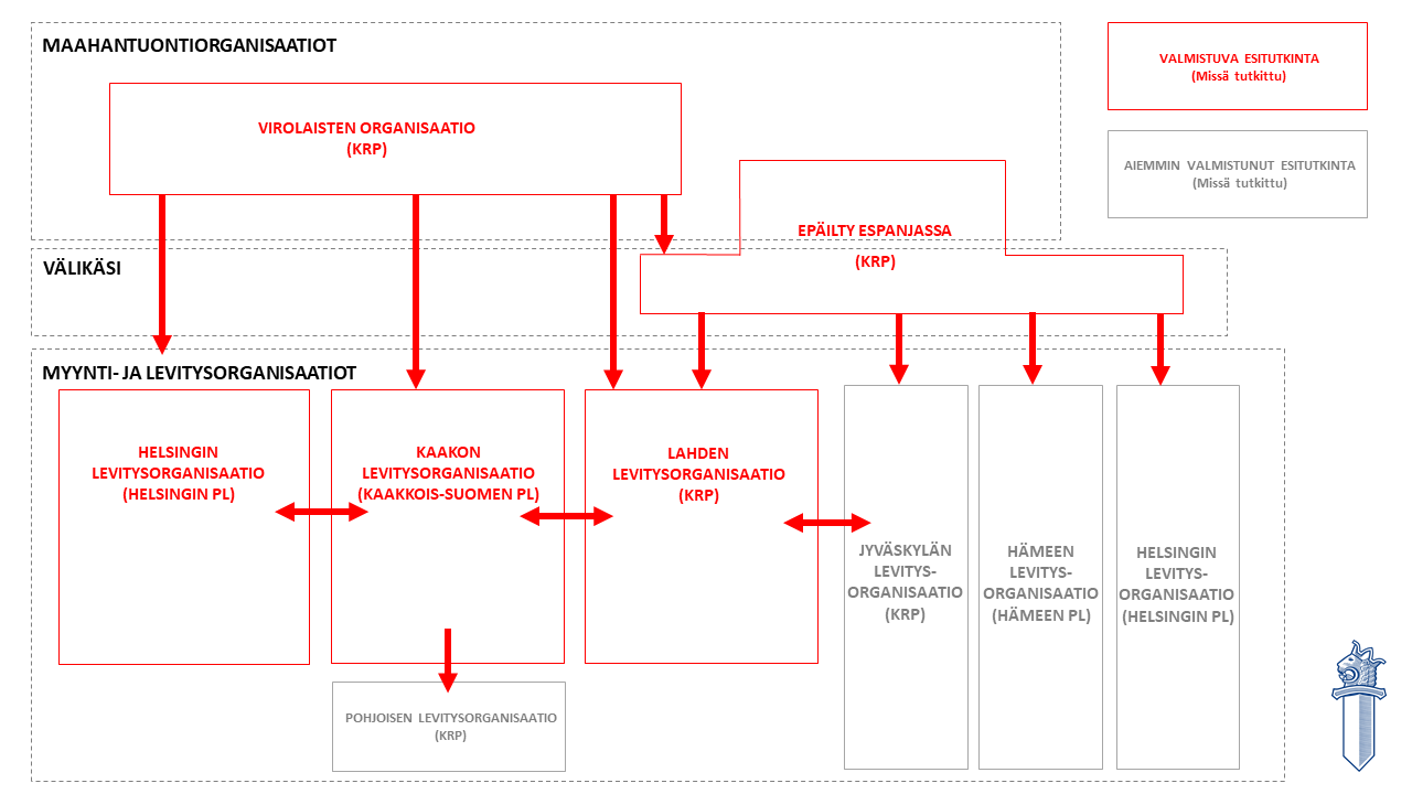
Kaavio, joka havainnollistaa huumausaineiden maahantuontia ja levitystä. Kaaviossa on kuvattuna huumausaineiden maahantuontiorganisaatiot ja myynti- ja levitysorganisaatiot sekä niiden välissä toiminut välikäsi.
Kaaviossa on havainnollistettu, millä tavalla huumausaineiden maahantuonteja, vastaanottoa ja levittämistä oli järjestelty ja miten tutkintavastuut poliisiyksiköiden kesken on jaettu. Harmaalla merkittyjen, aiemmin valmistuneiden kokonaisuuksien tiedotteet on linkitetty tämän tiedotteen loppuun. 

Kaikki alkoi Kaakkois-Suomesta

Maahantuontikokonaisuus alkoi selvitä poliisille, kun Kaakkois-Suomen poliisilaitos paljasti huumausaineiden vastaanottoa ja levitystä alueellaan päästyään käsiksi rikollisten viestittelyyn. Poliisi sai viestittelystä käsityksen maahantuonti- ja levitysorganisaatioiden rakenteesta, ja tämän perusteella esitutkintoja pystyttiin suuntaamaan Suomessa ja ulkomailla. 

Kaakkois-Suomen poliisilaitoksen esitutkinnan mukaan mittava osa virolaisten muodostaman organisaation maahantuomista huumausaineista toimitettiin Kotkaan, mistä Kaakkois-Suomen alueella toiminut organisaatio levitti huumausaineita eteenpäin muun muassa Helsingin ja Lahden alueilla toimineille levitysorganisaatioille. Kaakkois-Suomen poliisilaitos on jo aiemmissa esitutkinnoissa selvittänyt huumausaineiden laajamittaista levitystä, ja aiemmin valmistuneisiin esitutkintoihin kytkeytyy osittain samoja henkilöitä.

Esitutkinnan mukaan Kaakkois-Suomen alueella toimintaa on johtanut kaksikko, joista toinen on koko epäillyn tekoajan suorittanut vankeusrangaistusta. Esitutkinnassa on selvinnyt, että epäilty organisoi huumekauppaa viestittelemällä välitysorganisaatiolle vankilasta käsin. Toinen pääepäillyistä tuomittiin jo aiemmin selvinneistä törkeistä huumausainerikoksista vankeuteen esitutkinnan aikana. Kaakkois-Suomen poliisilaitoksen esitutkinnassa syyttäjälle toimitetaan rikosepäilyjä nyt kaikkiaan 11 henkilön osalta.

– Organisaatio on toiminut hyvin hierarkkisesti, ja kaikilla toimijoilla on ollut omat tehtävänsä, joiden mukaan heille on maksettu kuukausipalkkaa. Esitutkinnan aikana ryhmä joutui muuttamaan muotoaan keskeisten henkilöiden kiinniottojen vuoksi. Organisaatio oli valmistautunut tähän ja uudet toimijat nostettiin aikaisempien tilalle nopeasti, sanoo tutkinnanjohtaja, rikoskomisario Lari Rönkä Kaakkois-Suomen poliisilaitokselta.

Kaakon kokonaisuudessa epäillyillä oli merkittävä rooli yhteydenpidossa ulkomaille huumausaine-erien tilaamisessa, varastointitilojen järjestämisessä sekä rahojen keräämisessä ja niiden toimittamisessa huumeita ulkomailta järjestäneille tahoille. Esitutkinnan mukaan käteisen rahan määrä on kasvanut samassa suhteessa huumausaineiden maahantuonnin kanssa, ja loppuvaiheessa rahaa on liikutettu satoja tuhansia euroja viikossa. Kaikkiaan käteistä rahaa on Kaakkois-Suomen poliisilaitoksen tutkinnassa takavarikoitu 260 000 euroa, joista yksittäisen käteiserän suuruus oli 169 000 euroa.

Lahden levitysorganisaatio kytköksissä United Brotherhoodiin 

Yksi keskeisimmistä maahantuotujen huumausaineiden jakelupisteistä on ollut Lahti. Lahden seudulla toiminut järjestäytynyt rikollisryhmä otti vastaan ja levitti huumausaineita lukuisille eri ostajille Suomessa. Suurimmalla osalla ryhmän jäsenistä on tausta lakkautettavaksi määrätyssä United Brotherhood -rikollisjärjestössä.

Huumausainekaupan järjestelyyn käytettiin tässäkin tapauksessa apuna salattuja viestintävälineitä, ja esitutkinnan perusteella epäillyt ovat käyttäneet käskyvaltasuhteita ja tehtävänmukaista roolitusta rikollisessa toiminnassa.

– Ryhmän järjestäytyneisyys on myös näkynyt siinä, että ryhmän saatua huumausaineet haltuunsa se on lähtenyt välittömästi ja systemaattisesti levittämään niitä huumausaine-erien ostajille. Usean erän kohdalla muutamassa tunnissa on pystytty levittämään kymmeniäkin kiloja huumausaineita useille eri ostajille, sanoo tutkinnanjohtaja, rikoskomisario Hans Fagerström Keskusrikospoliisista.

Tässä esitutkinnassa rikoksista epäillään kuutta henkilöä. Huumausainekaupasta saadulla rikoshyödyllä epäillyt ovat esitutkinnan mukaan ostaneet esimerkiksi arvokoruja ja -kelloja, joita on takavarikoitu epäiltyjen hallusta kymmenien tuhansien eurojen arvosta. 

– Samoin kuin Kaakkois-Suomen poliisilaitoksen tutkimassa kokonaisuudessa, tässäkin tapauksessa käteisen rahan kerääminen, siirtäminen ja toimittaminen on ollut jatkuvaa. Muun muassa yhden tähän ryhmään kuuluneen epäillyn kautta epäillään liikkuneen noin 1,2 miljoonaa euroa käteistä, Fagerström kertoo.

Helsingin poliisilaitos tutkinut huumausaineiden levitystä ja välitystä

Helsingin poliisilaitos on tutkinut omalta osaltaan huumausaineiden levitystä ja välitystä. Esitutkintaa on tehty yhdessä muiden esitutkintaviranomaisten kanssa.

Helsingin poliisi on selvittänyt useisiin henkilöihin kohdistuneita vakavia rikosepäilyjä. Heidän epäillään osallistuneen useiden maahantuotujen huumausaine-erien levitykseen ja välitykseen. 

– Osa meidän esitutkinnassamme ilmi tulleista seikoista on saatu kytkettyä selkeästi tiettyihin maahantuontieriin. Joissakin yksityiskohdissa olemme joutuneet tekemään enemmän töitä, jotta kokonaisuus selkenisi. Tutkijoilta on vaadittu paljon. Osittain esitutkinta on edelleen kesken, vaikkakin loppusuoralla, sanoo tutkinnanjohtaja, rikoskomisario Toni Uusikivi Helsingin poliisista.

Tapauksia on tutkittu Helsingin poliisilaitoksella törkeinä huumausainerikoksina ja törkeinä rahanpesuepäilyinä.

Rahanpesuepäilyissä henkilöt ovat osallistuneet organisaation toimintaan esimerkiksi noutamalla ja tilittämällä rahoja, jotka on saatu huumausaineiden myynnistä ja välityksestä. Poliisi epäilee, että osa varoista on kuljetettu ulkomaille.

Osa kokonaisuudesta on edennyt jo aiemmin käräjäoikeusvaiheeseen. Joidenkin tapausten käsittelyt ovat päättyneet, ja ensimmäisen oikeusasteen tuomiot on annettu. Loppuvuodesta 2021 käräjäoikeudessa käsitellyistä asioita ratkaisut ovat odotettavissa helmikuun loppuun mennessä.

– Anom-viestinnän verkostomaisuus ja monikielisyys on asettanut esitutkinnalle erityisiä haasteita. Näyttöä on koottu yhteen valtavasta aineistosta ja esimerkiksi käännöstyöt ovat olleet mittavia, sanoo tutkinnanjohtaja, rikoskomisario Mikko Nikkanen Helsingin poliisista. 

Helsingin poliisilaitoksen esitutkinnan aikana on ollut useita henkilöitä vapautensa menettäneenä. Edelleen vangittuina on alle kymmenen epäiltyä. He kuuluvat osittain huumausaineiden välitys- ja levitysorganisaation ylimpään johtoon ja osittain alemmalle tasolle.

Kokonaisuus siirtyy kaikkien tässä tiedotteessa käsiteltyjen esitutkintojen osalta syyteharkintaan Etelä-Suomen syyttäjäalueelle helmikuun alussa. Kaikkiaan kokonaisuudessa on kymmeniä epäiltyjä, joista 22 on edelleen vangittuna.

Operaatio Greenlight onnistui yhteistyön avulla

Koko yllä kuvatun huumausainerikoskokonaisuuden keskiössä on ollut Anom-viestisovellus, jonka avulla ryhmät viestittelivät paitsi sisäisesti myös toisilleen. Suomen poliisi pystyi seuraamaan keskustelua sovelluksessa osana kansainvälistä, FBI:n johtamaa operaatio Greenlightia. Anom oli FBI:n luoma sovellus ja se luovutti tietoa operaatioon osallistuneiden maiden viranomaisille kuhunkin maahan kytkeytyvien henkilöiden osalta.

Keskusrikospoliisi sai ensimmäiset FBI:n välittämät Anom-viestit haltuunsa helmikuussa 2021. 

– Vain kaksi päivää ensimmäisten viestien saapumisen jälkeen useat eri poliisilaitokset olivat paljastamassa 126 amfetamiinikilon ja 90 000 ekstaasitabletin levitystä eri puolille maata. Jo ensimmäisen viikonlopun tapahtumat kertoivat sen, kuinka suuren mahdollisuuden äärellä viranomaiset olivat, kuvaa operaatio Greenlightin yleisjohtajana Suomessa toimiva rikoskomisario Kimmo Sainio Keskusrikospoliisista.

Operaatioon osallistuivat alusta saakka Keskusrikospoliisin lisäksi kaikkien poliisilaitosten ja Tullin paljastavat rikostutkintayksiköt. Saapuvien viestien analysointiin ja tallentamiseen sekä henkilöiden tunnistamiseen perustettiin organisaatio, jonka tehtävänä oli saapuvan tiedon analysointi ja välittäminen tutkintayksiköille. Analysointiin osallistui henkilöitä kaikista tutkivista yksiköistä ja KRP:n tiedusteluosastolta ja se osoitti tehokkuutensa hyvin nopeasti. Suomeen linkittyvistä viesteistä Suomen viranomaiset onnistuivat tunnistamaan yli 200 Suomessa ja ulkomailla toimivaa epäiltyä rikollista.

– Myös tutkintayhteistyö eri yksiköiden kesken oli alusta saakka erinomaisen hyvää. Operaatiossa leimallista on ollut se, että monissa esitutkinnoissa mukana on ollut useita esitutkintaviranomaisten yksikköjä, mikä on suomalaisen rikostutkintakulttuurin suuria vahvuuksia. Arvioni mukaan yhteistyö on tärkein syy siihen, että Suomen viranomaisten saavuttamat tulokset ovat operaatio Greenlightinkin osalta niin hyviä, Sainio sanoo.

Operaation paljastavan vaiheen, eli helmi-kesäkuun 2021 aikana onnistuttiin paljastamaan 21 huumausaineiden maahantuontiin, välittämiseen tai muuhun rikolliseen toimintaan liittyvää tapahtumaa niiden ollessa käynnissä. Näistä seitsemän oli huumausaineiden maahantuonteja, joissa takavarikoitiin Suomessa tai ulkomailla yhteensä 620 kg huumausaineita. Lisäksi operaation aikana keskeytettiin kahdesti potentiaalinen väkivaltainen velanperintä. 

Kansainvälinen operaatio huipentui 7.6.2021 järjestettyyn toimintapäivään, jolloin eri puolilla maailmaa tehtiin kiinniottoja mahdollisimman samanaikaisesti. Suomen viranomaiset ottivat kiinni kyseisenä päivänä Suomessa 47 henkilöä, Espanjassa 7, Virossa 4 ja Saksassa 1. Etsintäkohteita oli operaatiopäivän aikana eri valtioissa yhteensä 75 ja viranomaiset takavarikoivat 150 kiloa huumausaineita, 43 ampuma-asetta, räjähteitä ja yli 600 000 euroa käteistä rahaa. Kaikkiaan Suomen viranomaiset ottivat kiinni yli sata henkilöä operaatio Greenlightin aikana.

Pääasiassa operaatio Greenlightin aikana on paljastettu maahantuontiin ja levitykseen liittyviä huumausainerikoksia ja järjestäytyneen rikollisuuden oheisrikoksia. Kokonaisuuteen liittyvissä esitutkinnoissa on selvitetty ainakin 38 huumausaineiden maahantuontia vuosien 2020 ja 2021 aikana. Tuona aikana Suomeen epäillään tuodun noin 2200 kiloa huumausaineita, satatuhatta ekstaasitablettia ja satatuhatta subutex-tablettia. Suomessa ja ulkomailla tuosta määrästä on takavarikoitu yhteensä noin 900 kiloa. Määrällisesti eniten Suomeen on salakuljetettu marihuanaa (1168 kiloa), amfetamiinia (890 kiloa) ja kokaiinia (115 kiloa). 

Linkit kokonaisuuteen liittyviin aiemmin valmistuneista esitutkinnoista kertoviin poliisin tiedotteisiin:

Kuva 1: Huumausaineiden maahantuontiorganisaation johtoon kuuluva epäilty viestitteli suurten huumausainemäärien järjestämisestä Suomeen. Epäillylle lähetetyssä kuvassa on 156 kiloa marihuanaa. Kuva: Poliisi
Kuva 2: Epäiltyjen välisessä viestittelyssä lähetettiin lukuisia kuvia huumausaineista, joita oltiin toimittamassa organisaatiolta toiselle. Kuvissa kokaiinia ja amfetamiinia. Kuva: Poliisi
Kuva 3: Kaakkois-Suomen poliisilaitoksen esitutkinnassa takavarikoitiin mm. marihuanaa, Subutexia, amfetamiinia ja ekstaasia. Kuva: Poliisi
Kuva 4: Kaakkois-Suomen poliisilaitoksen esitutkinnassa takavarikoitiin tuhottu SkyECC-puhelin. Kuva: Poliisi
Kuva 5: Esitutkintojen aikana takavarikoitiin merkittävä määrä käteistä rahaa. Kuvassa Kaakkois-Suomen poliisin esitutkinnassa tehtyjä käteistakavarikoita. Kuva: Poliisi
Kuva 6: Espanjassa asuneen suomalaismiehen epäillään toimineen välikätenä huumausainekaupan lisäksi 3D-tulostetun aseen myymisessä. Kuvassa kyseinen itselataava kertatuliase. Kuva: Poliisi
Kuva 7: Esitutkinnan mukaan Lahden seudulla toiminut levitysorganisaatio osti huumausainekaupastaan saamilla voitoilla kymmenien tuhansien eurojen arvosta koruja. Kuva: Poliisi
Kuva 8: Kaaviossa on havainnollistettu, millä tavalla huumausaineiden maahantuonteja, vastaanottoa ja levittämistä oli järjestelty ja miten tutkintavastuut poliisiyksiköiden kesken on jaettu.
Kuvassa poliisin takavarikoimia Anom-puhelimia Rikosteknisen laboratorion näytepusseihin pakattuna. Poliisi takavarikoi yhteensä 140 Anom-puhelinta operaatio Greenlightin aikana. Kuva: Poliisi